台灣身為「機車王國」,機車密度高居亞洲之冠,平均每2個人就有1人有機車,令某些人認為機車是造成空氣品質下滑的因素之一,雖然政府目前沒有強制規定禁售燃油機車的時間,但也透過加嚴排放與油耗法規,希望讓燃油車更加環保,造就三陽機車帶來平均油耗達63.9km/L的全新迪爵125,讓人見識到125機車也能一桶油完成「北高」之旅。不過,最新流出的專利資訊透露,SYM似乎有意帶來擁有Hybrid系統的機車,可望再創省油新高度!

油電混合系統雖然在汽車上已經越來越普及,成為許多車廠不放棄油車之下的唯一解決方案,無論是一般車輛、豪華車或者超跑,都不乏有導入油電技術的動力單元,但在機車上,卻沒幾家車廠有推出使用Hybrid的車款,稀有程度更勝電動機車。

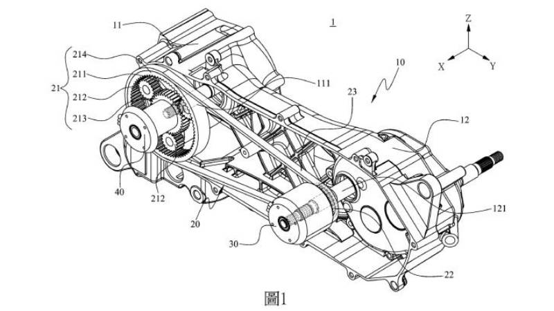
如今,三陽機車在讓世人見識到自家開發省油國民車款的功力後,現在也申請了「機車油電混合系統」新專利,能夠讓車輛切換純電、燃油、油電混合動力模式。雖然這種切換概念有種熟悉感,幾乎就像是Toyota Hybrid系統能切換動力輸出方式一般,但因為是要應用在摩托車上,所以也帶來一種新奇與期待感。

要達成動力輸出模式的切換,初步資訊揭露SYM將CVT變速箱裡的普利珠、普利風葉盤、離合器等零件,修改設計成2組發電機,結合行星齒輪組,使機車可以由電動或是燃油動力來驅動車輛。
雖然該專利技術還沒量產,也不清楚SYM油電機車將配置什麼樣的電池組與馬達,又車輛是否有足夠的空間來塞入這些零組件?但假設Hybrid系統真要應用在機車上,初步推估應當會先用在大型重型機車上,一方面車身較大能有較多空間可利用,再加上成本與車價也是另一個要考量的問題。不過,無論量產之後會使用在哪一種車款上,相信都會是讓車迷眼睛為之一亮的超省油節能新車吧!

延伸閱讀: